{{ 'fb_in_app_browser_popup.desc' | translate }} {{ 'fb_in_app_browser_popup.copy_link' | translate }}
{{ 'in_app_browser_popup.desc' | translate }}
{{word('consent_desc')}} {{word('read_more')}}
{{setting.description}}
{{ childProduct.title_translations | translateModel }}
{{ getChildVariationShorthand(childProduct.child_variation) }}
{{ getSelectedItemDetail(selectedChildProduct, item).childProductName }} x {{ selectedChildProduct.quantity || 1 }}
{{ getSelectedItemDetail(selectedChildProduct, item).childVariationName }}
迷你如平板電腦,愛不釋手!
繽紛如馬卡龍的彩色精靈為生活添增樂趣,青春洋溢!
年輕本該選擇與眾不同,讓妳成為新世代的健康萌主!
【產品特色】
●具備訪客模式
●大螢幕中文視窗,輕鬆好閱讀
●圖形表情顯示,輕鬆瞭解測量結果
●超薄6mm鋼化玻璃,體積小,易收納
●四組個人資料設定,七次自動記憶測量資料功能
【產品功能】
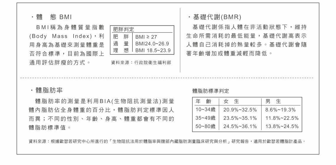
●體重
●BMI
●體脂肪%
●基礎代謝率
全店,全館免運
以優惠價加購商品 (最多 {{ addItemQuantity }} 件)
商品存貨不足,未能加入購物車
您所填寫的商品數量超過庫存
{{'products.quick_cart.out_of_number_hint'| translate}}
{{'product.preorder_limit.hint'| translate}}
每筆訂單限購 {{ product.max_order_quantity }} 件
現庫存只剩下 {{ quantityOfStock }} 件
















| 整體尺寸 | 220 (L) x 275 (W) x 25 (H) mm |
| 螢幕尺寸 | 81 (W) x 48 (H) mm |
| 產品重量 | 1.3 kg |
| 量程 / 精度 | 5-150 kg / 100 g |
| 單位 | 公斤(kg) |
| 操作溫度 | 5-35℃ |
| 電源 | AAA (4號) 電池*4 |
| 備註 | 體內裝設有醫療電子儀器(如:心律調整器 ...等), 請勿使用本產品,否則可能會影響植入式醫療器材。 孕婦及體內裝設有金屬物件者,不建議使用本產品, 否則可能會影響量測準確度。 請勿讓幼童接觸本產品。 |